岩手県では、生産性の向上を図り、適切かつ円滑な価格転嫁や賃上げに取り組む中小企業・小規模事業者(以下、「事業者」という。)の新たな設備投資や人材育成、デジタル化等に要する経費に対し支援を行うため、中小企業者等賃上げ環境整備緊急支援事業費補助金について公募を行っています。
本補助金は、令和5年度から実施してきた「中小企業者等賃上げ環境整備支援事業費補助金」事業を「通常枠(従来枠)」として内容を維持、継続して実施するほか、商工会等支援機関の支援を受けながら実施する「デジタル化・省力化」の取組みを補助する「デジタル活用枠(省力化投資枠)」や複数事業社が連携して行うデジタル化・DX化や、業務効率化・コスト削減等に取り組む事業を補助する「複数事業社連携枠」等の新たな公募枠が設けられております。「通常枠(従来枠)」は経営革新計画の承認を受けたメリットの一つとして事業者へ訴求できる施策のひとつです。
なお、「複数事業社連携枠」については、岩手県中小企業団体中央会へお問合せくださいますようお願いいたします。
1 通常枠(従来枠)
(1)主な申請要件(※要件の詳細は公募要領をご確認ください)
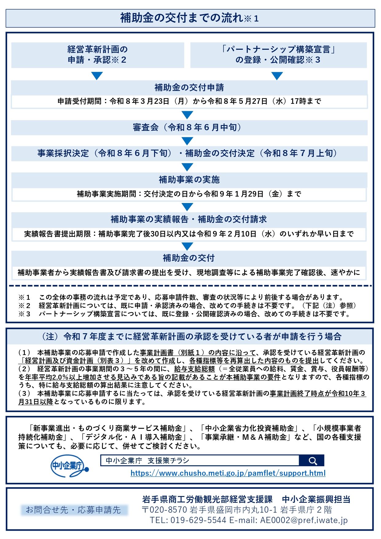
応募申請時点で経営革新計画の承認又は経営革新計画の変更の承認を受けている者。
ただし、同計画事業期間の3~5年の間に、給与支給総額を年率平均2.0%以上増加させる見込みである旨の記載があること。
また、「パートナーシップ構築宣言」を行い、「パートナーシップ構築宣言」ポータルサイトに登録されている者。
※承認された経営革新計画の事業計画終了時点が令和10年3月31日以降であることが必要です。
※昨年度本補助金の採択を受けた事業者の申請も可能です。
※本補助金の「通常枠」以外の枠に交付申請を行っている場合・交付申請を行う見込みがある場合は対象外となります。
(2)補助対象経費
機械装置・システム構築費、技術導入費、専門家経費、運搬費、クラウドサービス利用費、外注費、知的財産権等関連経費、広告宣伝・販売促進費、研修費
(3)補助額等
補助上限 200万円 補助率3分の2以内の額(千円未満は切り捨て)
(4)全体スケジュール(予定)
| 申請受付期間 | 令和8年3月23日(月)~令和8年5月27日(水)17時まで |
| 審査会 | 令和8年6月中旬頃 |
| 事業採択決定 | 令和8年6月下旬頃 |
| 交付決定 | 令和8年7月上旬頃 |
| 補助事業実施期間 | 交付決定の日から令和9年1月29日(金)まで |
| 実績報告書提出期限 | 補助事業完了後30日以内又は令和9年2月10日(水)のいずれか早い日まで |
| 補助金交付 | 補助事業者から実績報告書及び請求書の提出を受け、現地調査等による補助事業完了確認後、速やかに |
2 デジタル化活用枠(省力化投資枠)
(1)主な申請要件(※要件の詳細は公募要領をご確認ください)
「パートナーシップ構築宣言」を行い、「パートナーシップ構築宣言」ポータルサイトに登録されている者。
※本補助金の「デジタル活用枠(省力化投資枠)」以外の枠に交付申請を行っている場合・交付申請を行う見込みがある場合は対象外となります。
(2)補助対象経費
機械装置・システム構築費、技術導入費、専門家経費、運搬費、クラウドサービス利用費、外注費、知的財産権等関連経費、研修費
(3)補助額等
補助上限 100万円 補助率2分の1以内の額(千円未満は切り捨て)
(4)全体スケジュール(予定)
上記、「1 通常枠(従来枠)」の「(4)全体スケジュール(予定)」と同様。
3 岩手県公募案内URL
https://www.pref.iwate.jp/kensei/nyuusatsu/1010807/1066780.html
4 問合せ・応募申請先
【通常枠・デジタル活用枠】
岩手県商工労働観光部経営支援課 中小企業振興担当
TEL:019-629-5544


